中铁二局集团疾病预防控制中心 中心简介  |   业务范围  |   电话预约:028-87675722  |   业绩公示  |   公告和新闻  |  首页
您当前位于:中铁二局疾控 >> 业绩公示 >> 浏览文章


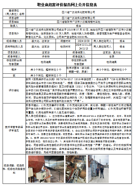
四川省广汉润禾化肥有限公司职业病危害现状评价


时间:2025年06月18日 来源:中铁二局集团疾病预防控制中心



四川省广汉润禾化肥有限公司职业病危害现状评价


电话预约:028-87675722


Copyright(C)2015,中铁二局集团疾病预防控制中心,All Rights Reserved

地址:四川省成都市西体路8号 | 电话:028-87675722 | 传真:028-87675722 | 邮箱:t2jcdc@163.com

蜀ICP备18029202号-1